日前,国家发展改革委 人民银行关于印发《全国公共信用信息基础目录(2022年版)》和《全国失信惩戒措施基础清单(2022年版)》的通知(发改财金规〔2022〕1917号)(以下简称《通知》)发布,《通知》还发布了《全国公共信用信息基础目录(2022年版)》和《全国失信惩戒措施基础清单(2022年版)》。

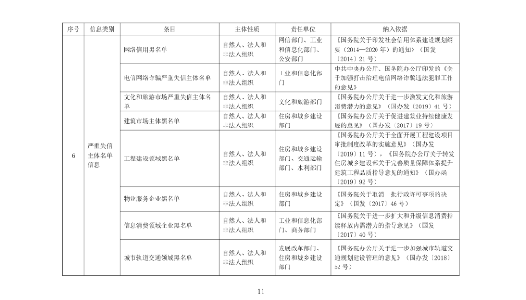
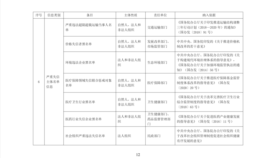
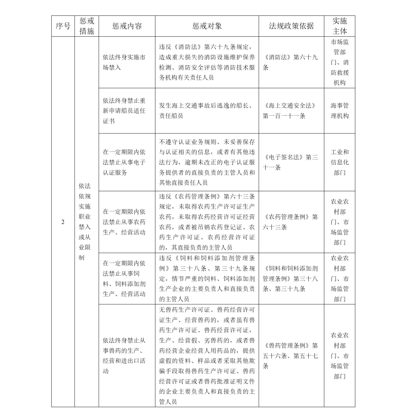
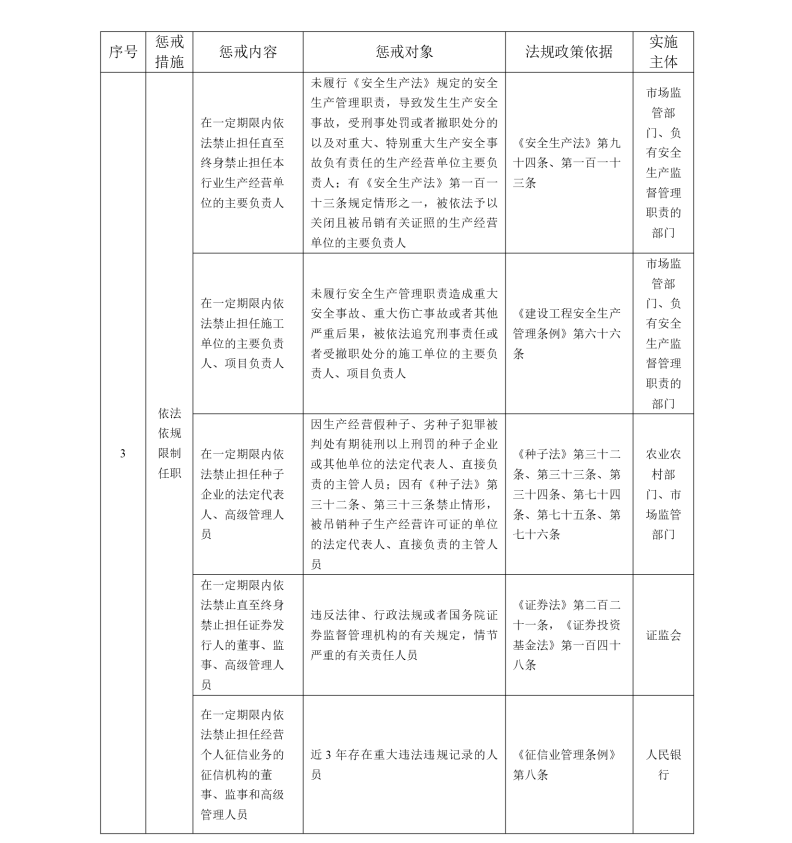
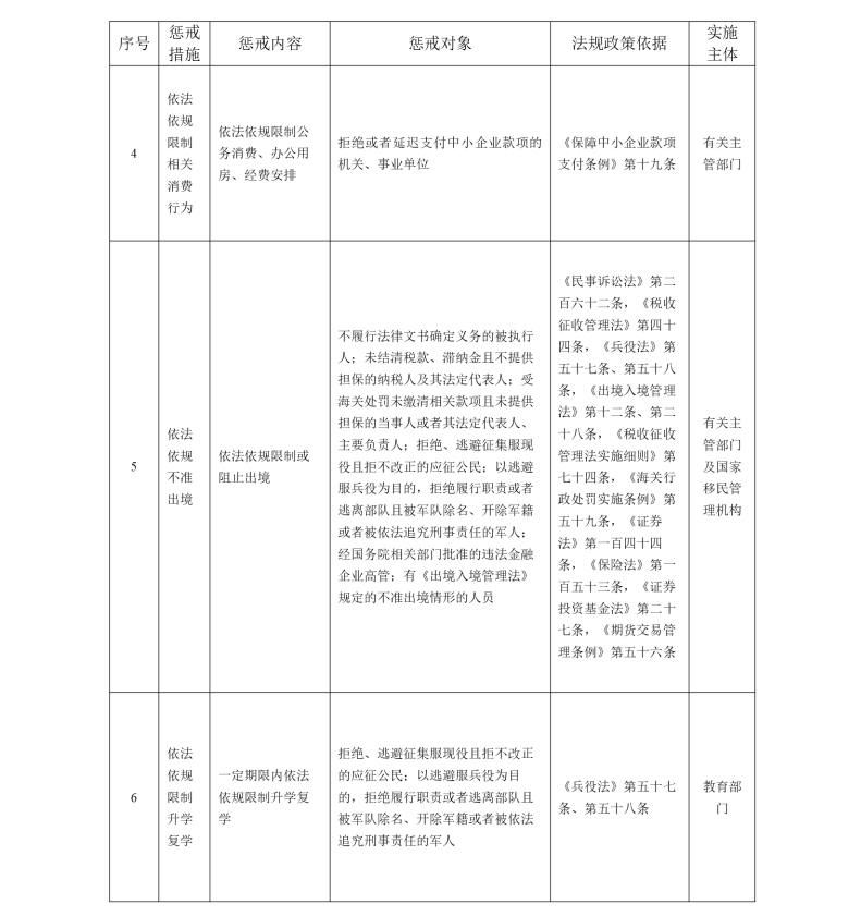
其中,《全国失信惩戒措施基础清单(2022年版)》表示,对失信被执行人,依法依规实施市场或行业禁入,限制失信被执行人设立金融类公司、社会组织、发行债券、股权激励、从事危险化学品等行业、海关认证、从事国有资产交易、使用国有林地以及利用其他国有自然资源、参与政府投资项目。对串通投标或以行贿的手段谋取中标,且情节严重的投标人;以他人名义投标或者以其他方式弄虚作假,骗取中标,且情节严重的投标人;不按照与招标人订立的合同履行义务,且情节严重的中标人;被列入拖欠农民工工资失信联合惩戒对象名单的主体,在一定期限内依法取消参加依法必须进行招标的项目的投标资格。对泄露应当保密的与招标投标活动有关的情况和资料的,或者与招标人、投标人串通损害国家利益、社会公共利益或者他人合法权益,情节严重的招标代理机构,在一定期限内依法禁止代理依法必须进行招标的项目。对以低于成本的报价竞标,或者以欺诈、串通投标、滥用市场支配地位等方式竞标,且情节严重的主体,在一定期限内依法禁止参加药品采购投标。对收受投标人的财物或其他好处,或向他人透露对投标文件的评审和比较、中标候选人的推荐以及与评标有关其他情况的评标委员会成员,依法取消担任评标委员会成员的资格,禁止参加依法必须进行招标的项目的评标。对在经营活动中因违法经营受到刑事处罚或者责令停产停业、吊销许可证或者执照、较大数额罚款等行政处罚的;被财政部门列入不良行为记录名单的;被列入拖欠农民工工资失信联合惩戒对象名单的主体;失信被执行人,在一定期限内依法禁止参加政府采购活动。对未按照采购文件规定的评审程序、评审方法和评审标准进行独立评审或者泄露评审文件、评审情况,影响中标、成交结果的政府采购评审专家;与供应商存在利害关系未回避的政府采购评审专家;收受采购人、采购代理机构、供应商贿赂或者获取其他不正当利益尚不构成犯罪的政府采购评审专家,依法禁止参加政府采购评审活动。对有《政府采购法》第七十七条情形之一,并被财政部门处以一到三年内禁止参加政府采购活动的供应商,依法依规纳入政府采购严重违法失信行为记录名单。另外,《全国公共信用信息基础目录(2022年版)》纳入了,建设用地市场交易和供后开发利用违法违规违约信息、政府采购严重违法失信行为记录名单等内容。
国家发展改革委 人民银行关于印发《全国公共信用信息基础目录(2022年版)》和《全国失信惩戒措施基础清单(2022年版)》的通知
发改财金规〔2022〕1917号
中央和国家机关有关部门(单位),各省、自治区、直辖市、新疆生产建设兵团社会信用体系建设牵头单位:
为贯彻落实党中央、国务院关于推动社会信用体系高质量发展的决策部署,按照《中华人民共和国国民经济和社会发展第十四个五年规划和2035年远景目标纲要》《中共中央办公厅 国务院办公厅印发<关于推进社会信用体系建设高质量发展促进形成新发展格局的意见>的通知》《国务院办公厅关于进一步完善失信约束制度构建诚信建设长效机制的指导意见》要求,国家发展改革委、人民银行会同社会信用体系建设部际联席会议成员单位和其他有关部门(单位),编制了《全国公共信用信息基础目录(2022年版)》和《全国失信惩戒措施基础清单(2022年版)》,现予印发实施。本通知自2023年1月1日起施行,有效期截至2023年12月31日。
附原文
《全国公共信用信息基础目录(2022年版)》

























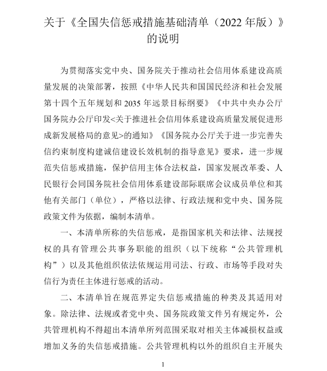
《全国失信惩戒措施基础清单(2022年版)》








































来源:国家发改委